Simple DC To DC Converter For Microcontroller Kit

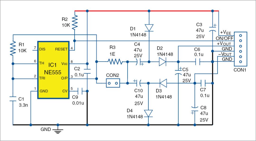
Circuit diagram of the simple DC to DC converter for the MCU kitThis article describes a simple, low-cost DC to DC converter for a microcontroller (MCU) kit. This converter is built around popular NE555 timer. It can provide positive and negative output voltages simultaneously. Output currents are limited only by the output capabilities of NE555. Most MCU kits on the market are available with a single power […]

The post Simple DC To DC Converter For Microcontroller Kit appeared first on Electronics For You.



View more at https://www.electronicsforu.com/electronics-projects/simple-dc-dc-converter-microcontroller-kit.
Credit- EFY. Published by Department of EEE, ADBU: tinyurl.com/eee-adbu